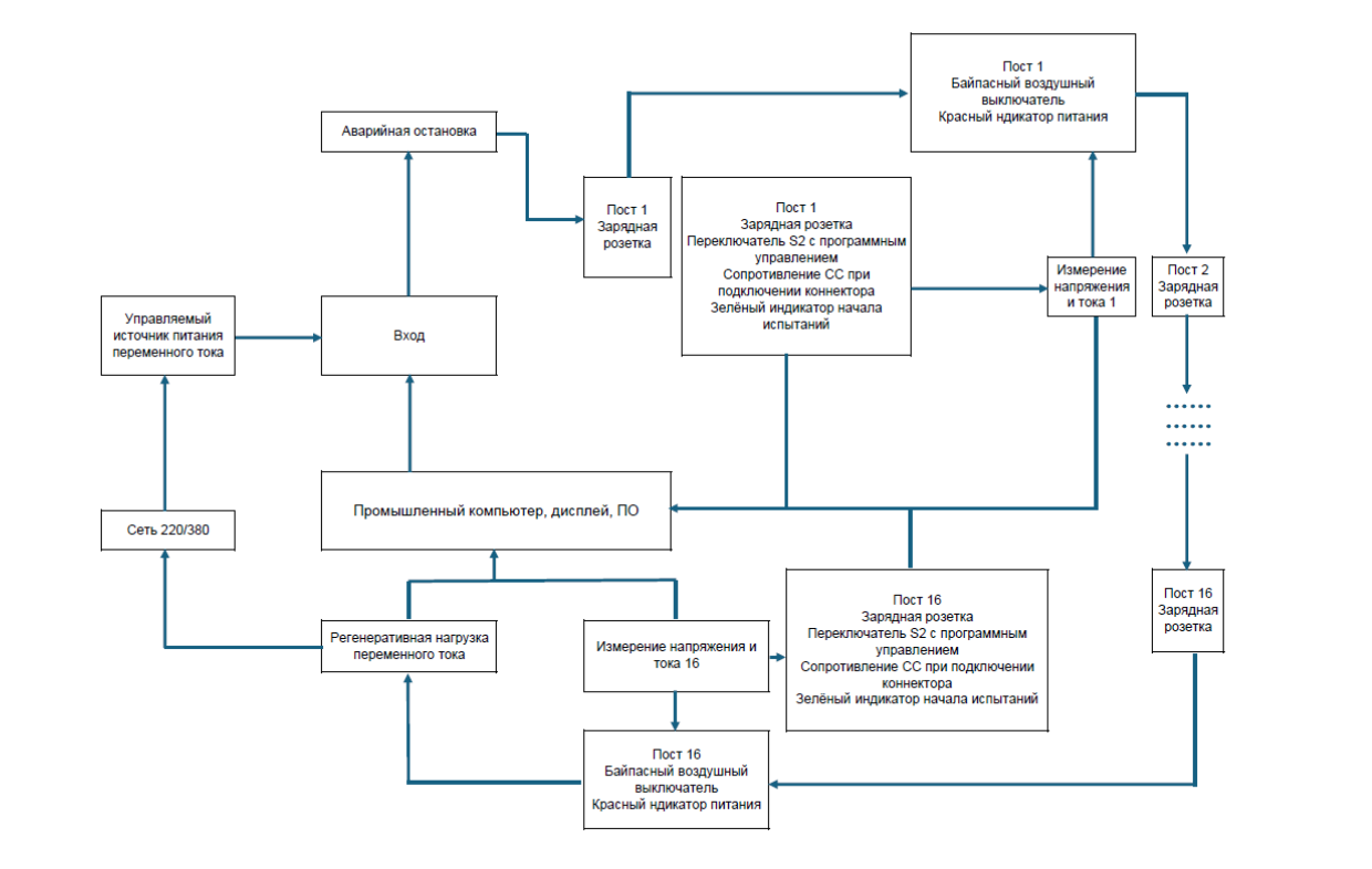
Наименование: Система длительного тестирования зарядных станций переменного тока на полную мощность
Модель: ST-AGAC-EU-US-GB
Номинальная мощность: 380 В - 22 кВт, 220 В - 7 кВт
Система питания: Однофазная 220 В, 50 Гц, РЕ, трехфазная 380 В, 50 Гц, PE
Объект тестирования: Зарядные станции переменного тока по стандартам GB/T AC, Type 1, Type 2
Количество испытываемых заряд. станций: ≤ 16
Размер (Д * Ш * В): 1600 мм * 1400 мм * 1600 мм
ПО верхнего уровня: Да
Интерфейс связи: RS232, RJ45
Стандарт заряда: GB/T 20234.1-2015, GB/T 20234.2-2015, МЭК62196-2, SAEJ1772-2017
Рабочая температура: - 20 °C ~ 50 °C
Температура хранения: - 30 °C ~ 70 °C
Относительная влажность (при 10-30 °C): ≤ 90%
Относительная влажность (при 30-40°C): ≤ 75%
Относительная влажность (при 40-50 °C): ≤ 45%
Вид устройства: Стационарное
Тип тока: Переменный


